Portfolio: Industrielle und Leistungselektronik-Lösungen

Dreiphasiges SCR-basiertes Motorsteuerungssystem für einen Hersteller von Industriestaubsaugern

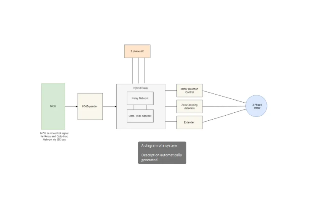
Das Hauptziel dieses Projekts war die Entwicklung einer Motorsteuerungshardware für einen industriellen Staubsauger. Dieses System nutzt einen Hybrid-Motorstarter und integriert Komponenten wie Hybrid-Relais, Optokoppler und einen Raspberry Pi als Mikrocontroller zur präzisen Steuerung.

• Einsatz eines Raspberry Pi als zentrale Steuereinheit der Motorsteuerung, Generierung von Steuersignalen und Übertragung über den I2C-Bus
• Die Hardware umfasst Triacs und ein mechanisches Relais zur Ein-/Ausschaltung des Motors
• Integration einer Nulldurchgangserkennung zur Synchronisierung mit der AC-Wellenform, wodurch ein sanftes Starten und Stoppen des Motors ermöglicht wird

Anwendungen:

• Industrie
• Automobilbereich

Eingesetzte Technologien:

• Raspberry Pi
• Programmiersprache: C
• Altium

SCR-Based Motor Control System

Portierung der Firmware eines Motorsteuergeräts für landwirtschaftliche Fahrzeuge auf STM32

Das Ziel dieses Projekts war die vollständige Migration der Firmware eines Motorsteuergeräts von einem ATMega-basierten Mikrocontroller auf STM32, um die Leistungsfähigkeit und Kompatibilität zu verbessern.

• Display-Aufgaben von ATMega auf STM32 übertragen
• CAN-Aufgaben von ATMega auf STM32 migriert
• Speicherbezogene Funktionen an STM32 angepasst
• IO-Aufgaben auf die STM32-Plattform übertragen
• Eingabe-/Sensoraufgaben auf STM32 portiert

Anwendungen:

• Motorsteuerung
• Motorüberwachung

Eingesetzte Technologien:

• STM32CubeIDE
• FreeRTOS

Porting of Agricultural Vehicle Engine Controller Firmware to STM32

RFID-Einsatz für einen Hersteller medizinischer Lasersysteme

In diesem Projekt entwickelte Oxeltech ein RFID-Gig und eine GUI zur Programmierung mehrerer medizinischer HITAG-Transponder mit nur einer einzigen Antenne.

• Forschung und Entwicklung (F&E) zur Erstellung des RFID-Gigs und der GUI durchgeführt
• Implementierung einer bidirektionalen Kommunikation zwischen Mikrocontroller und GUI-Display zum Datenaustausch
• Entwicklung einer robusten HITAG-Datenstruktur und detaillierte Analyse der NXP-RFID-IC- und Modul-Spezifikationen
• Gestaltung und Entwicklung einer benutzerfreundlichen GUI für die einfache Programmierung medizinischer HITAG-Transponder

Eingesetzte Technologien:

• MCU: ESP32 für Embedded-Processing
• RFID-Modul: RC522 für RFID-Kommunikation
• GUI-Framework: Tkinter und PyQT zur GUI-Entwicklung

RFID

Subscribe Our Newsletter